DCAudioDIY.com

DC Area Audio DIYer's Community
It is currently December 13th, 2025, 4:42 pm

All times are UTC - 5 hours [ DST ]




Post new topic Reply to topic  [ 19 posts ]  Go to page 1, 2  Next
Author Message
 Post subject: Preamp + headphone amp
PostPosted: February 1st, 2018, 8:37 pm 
Offline

Joined: July 25th, 2015, 12:47 pm
Posts: 60
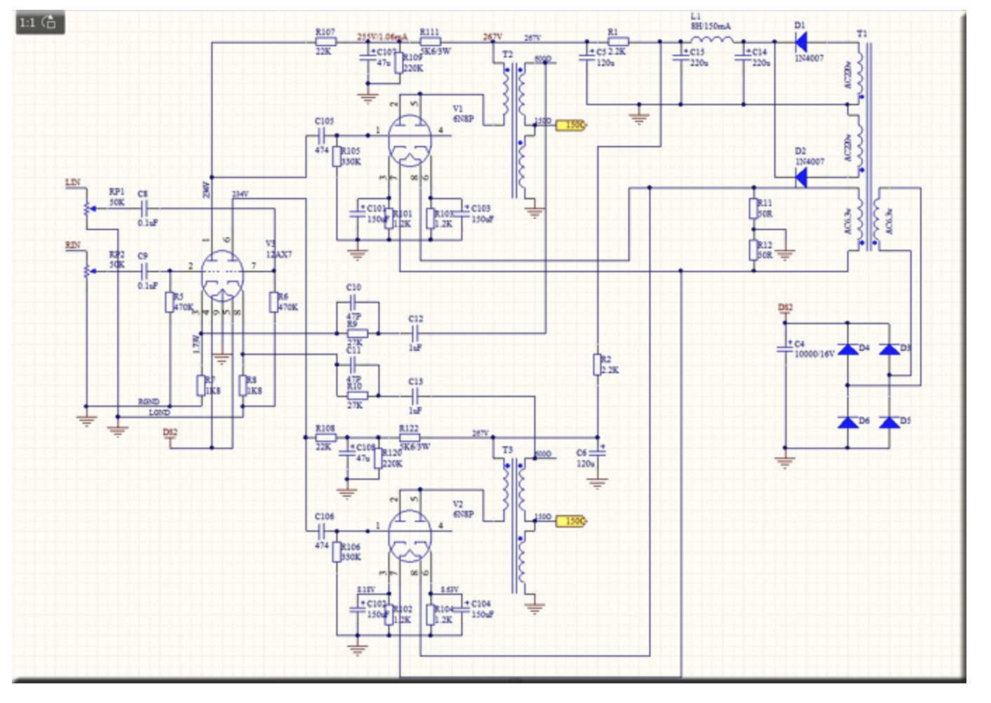
Preamp + headphone amp. It sounds kind good. Thoughts on the circuit?


Attachments:
Headphone amp circuit.png
Headphone amp circuit.png [ 1.85 MiB | Viewed 33568 times ]
Top
 Profile  
 
PostPosted: February 1st, 2018, 9:27 pm 
Offline
User avatar

Joined: February 28th, 2013, 3:31 pm
Posts: 1860
Where are the Op Amps? :crazy:


Top
 Profile  
 
PostPosted: February 1st, 2018, 10:11 pm 
Offline

Joined: February 28th, 2013, 1:19 pm
Posts: 964
Looks pretty complicated for a linestage/headphone amplifier. A lot of gain and a good amount of negative feedback to knock it back. Maybe in part to improve overall bandwidth and reduce noise (critical in a headphone amp).

I get really good results with a 6C45P transformer coupled spud amp. Real simple, though the shunt regulator for each channel does add complication. Very quiet with stunning clarity and detail, though it only has a 600 ohm output (working great with my Beyer DT-880/600 ohm headphones.

David


Top
 Profile  
 
PostPosted: February 1st, 2018, 11:12 pm 
Offline

Joined: July 25th, 2015, 12:47 pm
Posts: 60
I didn't like the feedback part of this but it is said to cover 15Hz to 100KHz and drive 16 to 600 ohms headphones. Apparently, the output is over 1W. I suppose you need some feedback.

This is a single-ended design and so a low part count. I have seen crazy "busy" circuits for the conventional preamplifier designs. I think the "Zen" amp isn't any less "complicated." I am still burning it in.


Top
 Profile  
 
PostPosted: February 1st, 2018, 11:14 pm 
Offline

Joined: July 25th, 2015, 12:47 pm
Posts: 60
Tom, Why opamp?


Top
 Profile  
 
PostPosted: February 2nd, 2018, 7:06 am 
Offline
User avatar

Joined: January 15th, 2015, 7:19 am
Posts: 1763
Location: Baltimore MD
Two questions
Please explain the feedback loop. Why the caps and why is it connected to the input tube's cathode?
If one did not need the headphone output what transformer would ne use or just loose it and use a cap


Top
 Profile  
 
PostPosted: February 2nd, 2018, 10:03 am 
Offline
User avatar

Joined: February 28th, 2013, 3:31 pm
Posts: 1860
Jay Bala wrote:
Tom, Why opamp?


Jay:

It was a joke, hence the emoji.


Top
 Profile  
 
PostPosted: February 2nd, 2018, 12:13 pm 
Offline

Joined: February 28th, 2013, 1:19 pm
Posts: 964
Pelliott321 wrote:
Two questions
Please explain the feedback loop. Why the caps and why is it connected to the input tube's cathode?
If one did not need the headphone output what transformer would ne use or just loose it and use a cap


Paul,

Doing a back of the envelope analysis, this is a pretty high gain circuit, a 12AX7 with an unbypassed cathode resistor as input, perhaps a gain of around 50, with a 6SN7 with bypassed cathode resistor, perhaps a gain of around 15, with a overall open loop signal gain before the transformer of 50 x 15 = 750, or 57 dB. The value of the transformer primary is unknown, so lets guess it around 6K input impedance, so that the stepdown ratio on 600 ohm tap is around 3.1, and on the 150 ohm tap is 6.3. This means total open loop gain at the output of about 750/3.1 = 240 at the 600 ohm tap (47 dB), and 750/6.3 = 120 at the 150 ohm tap (41.5 dB). So you need a healthy about of negative feedback to knock back the gain and the noise (in part introduced by the fact that the gain is so high). Ignoring the capacitors in the feedback loop for now, the basic feedback is set by a voltage divider of 27K resistor to the top of of the 1.8K cathode resistor. That should result in an attenuation of the feedback signal by a factor of 1.8/(1.8 + 27) = 16. Since the feedback is taken from the 600 ohm tap, the amount of global feedback is 20 log(240/16) = 23.5 dB. This should really knock back the overall gain of the circuit, perhaps to +18 dB (41.5-23.5) at the 150 ohm tap. The function of the capacitors in the feedback circuit are to to provide some frequency compensation of the output transformer (ringing), perhaps stability, and block any DC from the input stage to the transformer secondary.

Of course with a 18 dB gain level, you really have to attenuate the input signal if coming from a source with 2V output capability (which could probably drive the headphones by themselves if low enough impedance).

This is way more complicated that it needs to be. I suspect the transformer is not so great, and needs some correction to improve performance and get noise and distortion levels low. I would not consider this a good DIY project to try, much better to use lower gain, low (no) feedback with good layout and grounding techniques to control noise.

David


Top
 Profile  
 
PostPosted: February 2nd, 2018, 12:22 pm 
Offline

Joined: April 22nd, 2013, 12:58 pm
Posts: 305
I don't understand the 22k anode load resistors for the 12AX7 input circuit.....
Seems very low. :confusion-confused:


Top
 Profile  
 
PostPosted: February 2nd, 2018, 12:26 pm 
Offline
Site Admin
User avatar

Joined: February 28th, 2013, 10:38 am
Posts: 1732
FerdinandII wrote:
I don't understand the 22k anode load resistors for the 12AX7 input circuit.....
Seems very low. :confusion-confused:


Yeah, it is. Probably another attempt to lower the gain. An easier (and probably better in this application) solution would have been to use a 12AU7 or a second 6SN7...

Roscoe

_________________
I can explain it to you, but I can’t understand it for you.


Top
 Profile  
 
Display posts from previous:  Sort by  
Post new topic Reply to topic  [ 19 posts ]  Go to page 1, 2  Next

All times are UTC - 5 hours [ DST ]


Who is online

Users browsing this forum: No registered users and 117 guests


You cannot post new topics in this forum
You cannot reply to topics in this forum
You cannot edit your posts in this forum
You cannot delete your posts in this forum
You cannot post attachments in this forum

Search for:
Jump to:  
Powered by phpBB® Forum Software © phpBB Group