DCAudioDIY.com

DC Area Audio DIYer's Community
It is currently October 24th, 2025, 9:28 pm

All times are UTC - 5 hours [ DST ]




Post new topic Reply to topic  [ 16 posts ]  Go to page 1, 2  Next
Author Message
PostPosted: April 9th, 2019, 10:04 am 
Offline

Joined: July 25th, 2013, 9:41 am
Posts: 78
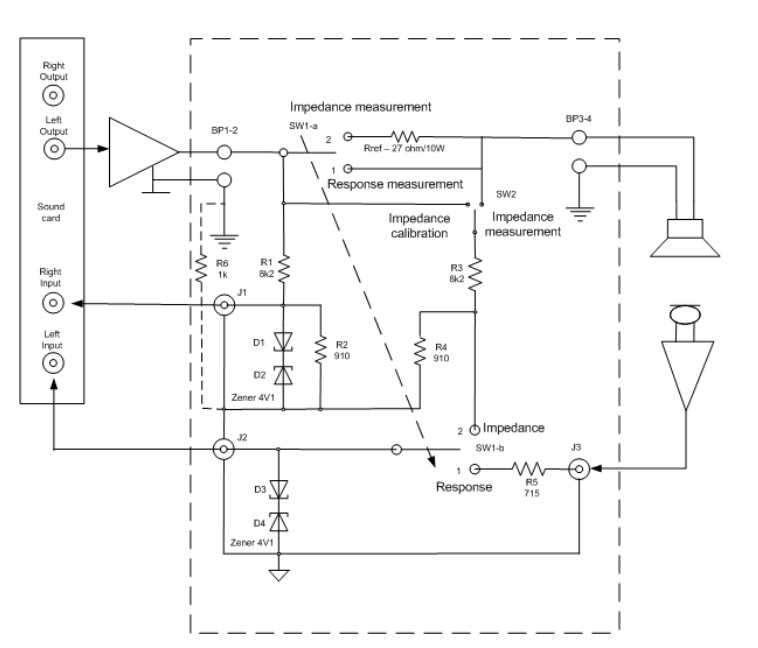
Can assist with building the attached measurement device.

I'm into building speakers, but no nothing about electronics.

Looks at the schematics, I'm not even sure what parts to order.

Any assistance would be much appreciated.


Attachments:
ARTA Box 2.jpg
ARTA Box 2.jpg [ 83.5 KiB | Viewed 27808 times ]
ARTA Box 1.jpg
ARTA Box 1.jpg [ 64.2 KiB | Viewed 27808 times ]
Top
 Profile  
 
PostPosted: April 9th, 2019, 10:24 am 
Offline

Joined: July 8th, 2016, 4:34 pm
Posts: 622
Why not just use REW to measure speaker response or impedance?

https://www.roomeqwizard.com/

https://www.roomeqwizard.com/help/help_ ... ement.html


Top
 Profile  
 
PostPosted: April 9th, 2019, 10:51 am 
Offline

Joined: July 25th, 2013, 9:41 am
Posts: 78
brombo wrote:
Why not just use REW to measure speaker response or impedance?

https://www.roomeqwizard.com/

https://www.roomeqwizard.com/help/help_ ... ement.html


Brombo,

I'm somewhat familiar with REW. I like ARTA because I like to ability to take dual-mode measurements and retain the measured phase (instead of post-processing for minimum phase) for crossover-design. It also works really well with VituixCAD - my preferred crossover design software.

Thanks,
D


Top
 Profile  
 
PostPosted: April 9th, 2019, 10:52 am 
Offline
User avatar

Joined: January 15th, 2015, 7:19 am
Posts: 1755
Location: Baltimore MD
I think REW is only for room measurements


Top
 Profile  
 
PostPosted: April 9th, 2019, 11:18 am 
Offline

Joined: July 8th, 2016, 4:34 pm
Posts: 622
See link -

https://www.roomeqwizard.com/help/help_ ... ement.html


Top
 Profile  
 
PostPosted: April 9th, 2019, 11:23 am 
Offline
User avatar

Joined: February 28th, 2013, 3:31 pm
Posts: 1856
One of the advantages of ARTA is the ability to reference the amplifier output signal to the speaker under test to eliminate any non linearities that may exist in the amplifier whether inherent in the amplifier or due to speaker impedance loading. You need to be testing the speaker not the amplifier. Once you connect the amplifier to the input device of the computer, one small hiccup can destroy the sound card very quickly. In a similar fashion, when you are doing impedance measurements of individual drivers or for that matter complete speakers you also have to make a connection to the amplifier.


Top
 Profile  
 
PostPosted: April 9th, 2019, 11:40 am 
Offline

Joined: July 8th, 2016, 4:34 pm
Posts: 622
Instructions on how to build ARTA Measurement Box.

https://www.instructables.com/id/ARTA-Measurement-Box/

With the passing of Mark Electronics in Beltsville I don't know where to buy parts locally anymore. You might google maryland or virginia makerspaces and call to see if there have the parts you need otherwise it is the internet such as mouser electronics. Any other suggestions for suppliers?


Top
 Profile  
 
PostPosted: April 9th, 2019, 11:48 am 
Offline
User avatar

Joined: February 28th, 2013, 3:31 pm
Posts: 1856
I buy most of my parts on ebay, Allied Electronics or Newark.


Top
 Profile  
 
PostPosted: April 9th, 2019, 11:55 am 
Offline
User avatar

Joined: February 19th, 2017, 9:43 am
Posts: 535
Arrow is often the least expensive and offers free overnight shipping. Their web site sucks though.

_________________
I have too much stuff - https://www.pleasebuymystuff.com


Top
 Profile  
 
PostPosted: April 9th, 2019, 1:03 pm 
Offline
User avatar

Joined: July 24th, 2015, 4:17 pm
Posts: 1834
Location: Parkville, Maryland
dkalsi wrote:
Can assist with building the attached measurement device.

I'm into building speakers, but no nothing about electronics.

Looks at the schematics, I'm not even sure what parts to order.

Any assistance would be much appreciated.



I am not sure what you are asking to be able to help you. The application information on the internet is quite clear on the parts required to build the box (including photos) plus information regarding support devices to use it with a PC. ???

_________________
Walt


Top
 Profile  
 
Display posts from previous:  Sort by  
Post new topic Reply to topic  [ 16 posts ]  Go to page 1, 2  Next

All times are UTC - 5 hours [ DST ]


Who is online

Users browsing this forum: No registered users and 184 guests


You cannot post new topics in this forum
You cannot reply to topics in this forum
You cannot edit your posts in this forum
You cannot delete your posts in this forum
You cannot post attachments in this forum

Search for:
Jump to:  
cron
Powered by phpBB® Forum Software © phpBB Group