DCAudioDIY.com

DC Area Audio DIYer's Community
It is currently March 14th, 2026, 10:20 pm

All times are UTC - 5 hours [ DST ]




Post new topic Reply to topic  [ 24 posts ]  Go to page Previous  1, 2, 3
Author Message
PostPosted: January 22nd, 2026, 2:49 pm 
Offline

Joined: July 3rd, 2014, 7:47 am
Posts: 98
That is a large difference in frequency response for sure. I have been looking through posts about tube amps for dummies etc trying to get a better understanding of how and why they work etc. The field coil driver is a weird thing I did not even know existed. Interestingly there seem to be a couple of very boutique companies that make them but damn are they expensive. This is quite the rabbit hole


Top
 Profile  
 
PostPosted: January 22nd, 2026, 10:02 pm 
Offline

Joined: March 2nd, 2013, 2:43 pm
Posts: 235
Location: Potomac, MD
It does look like the model 60 used a field-coil driver. One attractive feature about the field-coil driver is that it uses the field coil as a choke to filter the power supply. Of course the main function is to provide the magnetic field for the driver. Since these types of drivers are no longer mainstream, they are going to be very expensive. I would not think about trying to get one for your radio, as there are many fine normal speakers that would work well. You will need a filter choke in the power supply to obtain sound free from hum.


Top
 Profile  
 
PostPosted: January 23rd, 2026, 12:25 am 
Offline

Joined: March 2nd, 2013, 2:43 pm
Posts: 235
Location: Potomac, MD
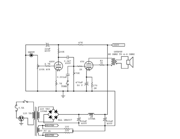
Here is a simple design. Not sure if this works but I will try to add a file.


Attachments:
SIMPLE AMP2.jpg
SIMPLE AMP2.jpg [ 55.12 KiB | Viewed 866 times ]
Top
 Profile  
 
PostPosted: January 23rd, 2026, 8:02 pm 
Offline

Joined: March 2nd, 2013, 2:43 pm
Posts: 235
Location: Potomac, MD
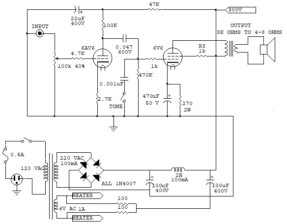
Somewhere in the file transfer process some of the connection dots mysteriously vanished. So here is a reposting of the circuit.


Attachments:
SIMPLE SE.jpg
SIMPLE SE.jpg [ 126.67 KiB | Viewed 842 times ]
Top
 Profile  
 
Display posts from previous:  Sort by  
Post new topic Reply to topic  [ 24 posts ]  Go to page Previous  1, 2, 3

All times are UTC - 5 hours [ DST ]


Who is online

Users browsing this forum: No registered users and 120 guests


You cannot post new topics in this forum
You cannot reply to topics in this forum
You cannot edit your posts in this forum
You cannot delete your posts in this forum
You cannot post attachments in this forum

Search for:
Jump to:  
Powered by phpBB® Forum Software © phpBB Group