DCAudioDIY.com

DC Area Audio DIYer's Community
It is currently October 18th, 2025, 10:56 pm

All times are UTC - 5 hours [ DST ]




Post new topic Reply to topic  [ 41 posts ]  Go to page Previous  1, 2, 3, 4, 5  Next
Author Message
 Post subject: Re: need help
PostPosted: April 5th, 2022, 4:17 pm 
Offline
User avatar

Joined: January 15th, 2015, 7:19 am
Posts: 1755
Location: Baltimore MD
ok good to know


Top
 Profile  
 
 Post subject: Re: need help
PostPosted: April 5th, 2022, 6:42 pm 
Offline
User avatar

Joined: July 24th, 2015, 4:17 pm
Posts: 1834
Location: Parkville, Maryland
Roscoe Primrose wrote:
B+ will be a lot higher w/o tubes installed, possibly enough to be over the cap ratings....

That is absolutely correct. Heed this warning! :o

_________________
Walt


Top
 Profile  
 
 Post subject: Re: need help
PostPosted: April 6th, 2022, 2:01 pm 
Offline

Joined: March 2nd, 2013, 2:43 pm
Posts: 227
Location: Potomac, MD
Ridiculous amount of extra power to waste in that 25k resistor. Why not just break one of the legs of one of the 100k cap balance resistors and add the LED in series with it. No extra power wasted. Just make sure you have the correct polarity on the LED. It won't be real bright because there would only be about 2.5 mA through the LED. But it should be bright enough and it would be unlikely to fail.


Top
 Profile  
 
 Post subject: Re: need help
PostPosted: April 6th, 2022, 3:51 pm 
Offline
User avatar

Joined: January 15th, 2015, 7:19 am
Posts: 1755
Location: Baltimore MD
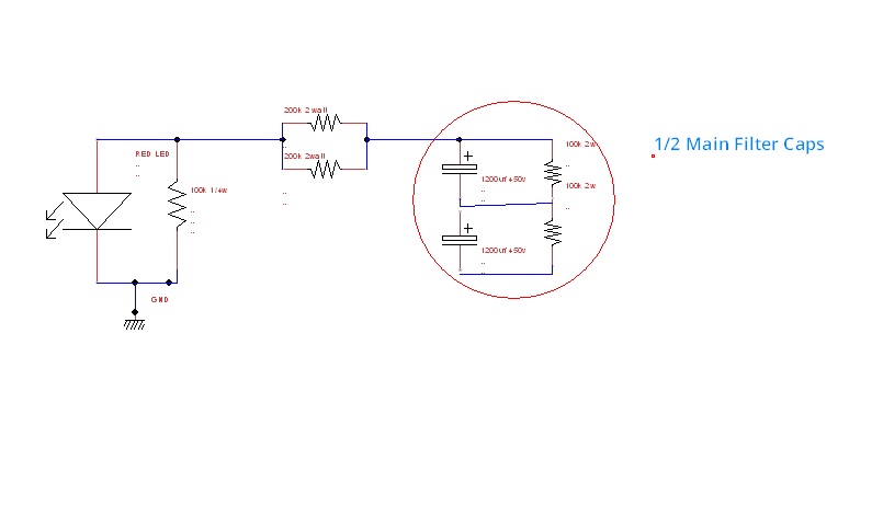
I traced out the circuit that is in place
Attachment:
B+ supply for LED.png [11.1 KiB]
Not downloaded yet


I am going to go in and check voltages


Attachments:
B+ supply for LED.png [11.1 KiB]
Not downloaded yet
Top
 Profile  
 
 Post subject: Re: need help
PostPosted: April 6th, 2022, 4:05 pm 
Offline
User avatar

Joined: January 15th, 2015, 7:19 am
Posts: 1755
Location: Baltimore MD
I get 460V off the main filter caps
0 volts across the LED


Top
 Profile  
 
 Post subject: Re: need help
PostPosted: April 7th, 2022, 11:50 am 
Offline
User avatar

Joined: January 15th, 2015, 7:19 am
Posts: 1755
Location: Baltimore MD
I know you guys are probably bored with this simple problem, and I apologize for my ignorance but this is where I am at now.
The LED is bad. The two 200k 2watt resistors in parallel off the B+ are open.
So I need to increase both resistance and heat dissipation.
Attachment:
LED B+ indicator.jpg
LED B+ indicator.jpg [ 30.07 KiB | Viewed 35069 times ]


so besides a new LED how much should I go with the voltage drop resistors. the two 200k 2 watt in parallel is 100k 4watt.
I can double the wattage, there is plenty of room


Top
 Profile  
 
 Post subject: Re: need help
PostPosted: April 7th, 2022, 12:12 pm 
Offline
User avatar

Joined: July 24th, 2015, 4:17 pm
Posts: 1834
Location: Parkville, Maryland
Pelliott321 wrote:
I know you guys are probably bored with this simple problem, and I apologize for my ignorance but this is where I am at now.
The LED is bad. The two 200k 2watt resistors in parallel off the B+ are open.
So I need to increase both resistance and heat dissipation.
Attachment:
LED B+ indicator.jpg


so besides a new LED how much should I go with the voltage drop resistors. the two 200k 2 watt in parallel is 100k 4watt.
I can double the wattage, there is plenty of room

I am wondering why the 100-kOhm resistor across the LED? For me it seems that a 400-kOhm resistor in series with the LED dropping down from 480-volts limits current to 12-ma.

Again -- not all LEDs are created equal and if 12-ma is too much then use more resistance. When I had this issue I just put a pot in series -- I adjusted for the desired light output than substituted a fixed resistor

_________________
Walt


Top
 Profile  
 
 Post subject: Re: need help
PostPosted: April 7th, 2022, 2:43 pm 
Offline
User avatar

Joined: January 15th, 2015, 7:19 am
Posts: 1755
Location: Baltimore MD
I was curious about that 100k in parallel also. Research calls it a current limiter also.
I am ordering a bunch of 430k 5watt that I can try four in parallel and keep the original design just beefier
and I can try just one 430k in series without the parallel 100k.

Just trying to get this ready to sell. The Carys do sound good but I just do not need them. They are selling anywhere from $2400/pair to $3500/pair.
Hope to sell them locally for less. I really do not want to have to build rates and ship.


Top
 Profile  
 
 Post subject: Re: need help
PostPosted: April 7th, 2022, 3:03 pm 
Offline
User avatar

Joined: July 24th, 2015, 4:17 pm
Posts: 1834
Location: Parkville, Maryland
Pelliott321 wrote:
I was curious about that 100k in parallel also. Research calls it a current limiter also.
I am ordering a bunch of 430k 5watt that I can try four in parallel and keep the original design just beefier
and I can try just one 430k in series without the parallel 100k.

Just trying to get this ready to sell. The Carys do sound good but I just do not need them. They are selling anywhere from $2400/pair to $3500/pair.
Hope to sell them locally for less. I really do not want to have to build rates and ship.

I have no clue where you got that information, but a LED (or any diode for that matter) is a dead short compared to the parallel 100K-ohm resistor. ???

_________________
Walt


Top
 Profile  
 
 Post subject: Re: need help
PostPosted: April 7th, 2022, 3:59 pm 
Offline
User avatar

Joined: January 15th, 2015, 7:19 am
Posts: 1755
Location: Baltimore MD
Yes I do not understand why the parallel resistor is there. I must have misread the research.


Top
 Profile  
 
Display posts from previous:  Sort by  
Post new topic Reply to topic  [ 41 posts ]  Go to page Previous  1, 2, 3, 4, 5  Next

All times are UTC - 5 hours [ DST ]


Who is online

Users browsing this forum: No registered users and 397 guests


You cannot post new topics in this forum
You cannot reply to topics in this forum
You cannot edit your posts in this forum
You cannot delete your posts in this forum
You cannot post attachments in this forum

Search for:
Jump to:  
Powered by phpBB® Forum Software © phpBB Group