A place to discuss member's DIY audio projects & post pictures/schematics. NOTE: There is a limit of 2MB per attachment, and a maximum of 3 attachments per message. If you need to post more than 3 attachments, just add another message.
February 12th, 2015, 7:57 pm
With the occasional addition of the Behringer DCX2496 to my system, I want to change to a balanced digital signal transmission format. The Behringer is still for developmental purposes, not intended to be in the system long term. But it does have a balanced digital input, so I want to take advantage of this by placing my Monarchy Digital Interface Processor (DIP, a re-clocking device) close to the music server, this providing the AES/EBU output, which will travel 40' or so to the DAC device.
When the Behringer is in the system, the AES/EBU termination is into the DCX2496. When it is NOT in the system, the balanced signal will terminate into my DAC, a China Lite DAC 50.
The Lite DAC 50 does not have a balanced input. I KNOW I can use an external balun. I don't want to. I would rather add an XLR jack if I can.
It looks like I would need a selector switch (SPDT), jack, bit of wire, a 110R resistor and a "pulse transformer", whatever that is.
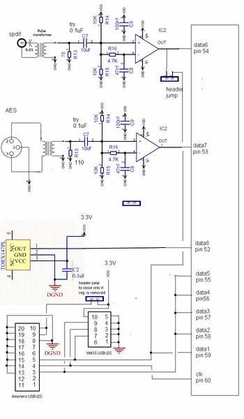
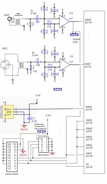
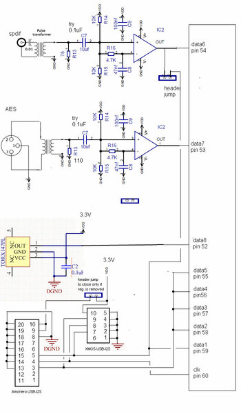
I am attaching pictures of my schematic (sorry for fuzzy, but you can see the input in the upper left, simple RCA with a 75R load) and the alternate input I propose (minus the op-amps).
Will this work well?
Where would I find a quality "pulse transformer"?
Thanks from a digital moron!
Stuart
- Attachments
-

-

February 12th, 2015, 8:56 pm
February 12th, 2015, 9:35 pm
Thanks Ferd-
Lots of good info there. The Newava and PE seem to perform the best. Lundahl did not look good.
Oddly DK calls the PE obsolete and there it is in Mouser. Hmm.
Making me wonder whether the input may overload based on some conversation in the Rakk Dak article.
February 12th, 2015, 9:51 pm
Yeah, it depends on the input receiver. There are tons of other transformers with slightly different ratios, I filtered the results on the search I linked to only show 1:1 There were tons of 1:1.2 and 1:1.4, etc.
I like what the Raleigh guy did by keeping the 75 ohm resistor on the secondary, which looks like a familiar loading to the input on the CS4xxx receiver, but on the primary side it is transformed to 110 ohms. Nice trick!
Stuart Polansky wrote:Thanks Ferd-
Lots of good info there. The Newava and PE seem to perform the best. Lundahl did not look good.
Oddly DK calls the PE obsolete and there it is in Mouser. Hmm.
Making me wonder whether the input may overload based on some conversation in the Rakk Dak article.
February 20th, 2015, 6:53 pm
Okay, parts ordered: Newava S22133 transformer, XLR jack and cable ends. Will install per the receiver chip manufacturer's recommendations. Cirrus CS8414.
Next order of business: S/PDIF output from PC. My mother board has S/PDIF output and Toslink on board. I built and have been using a (now discontinued) Hagerman HagUSB. Is there an advantage to the HagUSB, or am I better off using the motherboard/integral soundcard S/PDIF output and eliminating the extra box and USB cable? Or, is the HagUSB better at providing a datastream than the motherboard is likely to?
- Attachments
-

February 21st, 2015, 12:10 am
I will not be induced to armchair prevarication (dang, had to look that one up....) when you can just try both options and let us know what the REAL answer is......
February 21st, 2015, 8:50 am
Might need to have a meet! Can I trust my own ears? LOL, hoped you would save me some time.
February 21st, 2015, 12:57 pm
The big problem is that motherboards are all different, some may be better, some worse...
Roscoe
March 30th, 2015, 5:57 pm
It's alive!
Thanks to all, Tom P. and Guy especially.
I added a balanced input to my Lite DAC 50. I removed the optical input, did a little rewiring and used a Newava 1:1 transformer. Added an XLR jack and used the optical selector switch to choose between balanced and unbalanced inputs. Made a short cable using Tom's special Belden 110 ohm cable. DEFINITE improvement in sound!
Was cheap to do, not very time consuming, and worth
March 30th, 2015, 6:03 pm
Every second. Site wont permit large pictures, and I am posting from my phone (recovering from knee surgery) so pics will have to wait until I can get to my PC.
Powered by phpBB © phpBB Group.
phpBB Mobile / SEO by Artodia.