A place to discuss member's DIY audio projects & post pictures/schematics. NOTE: There is a limit of 2MB per attachment, and a maximum of 3 attachments per message. If you need to post more than 3 attachments, just add another message.
April 9th, 2019, 10:04 am
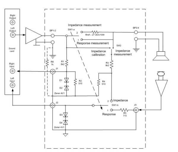
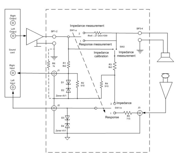
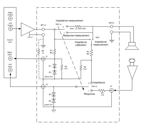
Can assist with building the attached measurement device.
I'm into building speakers, but no nothing about electronics.
Looks at the schematics, I'm not even sure what parts to order.
Any assistance would be much appreciated.
- Attachments
-

-

April 9th, 2019, 10:24 am
April 9th, 2019, 10:51 am
Brombo,
I'm somewhat familiar with REW. I like ARTA because I like to ability to take dual-mode measurements and retain the measured phase (instead of post-processing for minimum phase) for crossover-design. It also works really well with VituixCAD - my preferred crossover design software.
Thanks,
D
April 9th, 2019, 10:52 am
I think REW is only for room measurements
April 9th, 2019, 11:18 am
April 9th, 2019, 11:23 am
One of the advantages of ARTA is the ability to reference the amplifier output signal to the speaker under test to eliminate any non linearities that may exist in the amplifier whether inherent in the amplifier or due to speaker impedance loading. You need to be testing the speaker not the amplifier. Once you connect the amplifier to the input device of the computer, one small hiccup can destroy the sound card very quickly. In a similar fashion, when you are doing impedance measurements of individual drivers or for that matter complete speakers you also have to make a connection to the amplifier.
April 9th, 2019, 11:40 am
Instructions on how to build ARTA Measurement Box.
https://www.instructables.com/id/ARTA-Measurement-Box/With the passing of Mark Electronics in Beltsville I don't know where to buy parts locally anymore. You might google maryland or virginia makerspaces and call to see if there have the parts you need otherwise it is the internet such as mouser electronics. Any other suggestions for suppliers?
April 9th, 2019, 11:48 am
I buy most of my parts on ebay, Allied Electronics or Newark.
April 9th, 2019, 11:55 am
Arrow is often the least expensive and offers free overnight shipping. Their web site sucks though.
April 9th, 2019, 1:03 pm
dkalsi wrote:Can assist with building the attached measurement device.
I'm into building speakers, but no nothing about electronics.
Looks at the schematics, I'm not even sure what parts to order.
Any assistance would be much appreciated.
I am not sure what you are asking to be able to help you. The application information on the internet is quite clear on the parts required to build the box (including photos) plus information regarding support devices to use it with a PC. ???
Powered by phpBB © phpBB Group.
phpBB Mobile / SEO by Artodia.